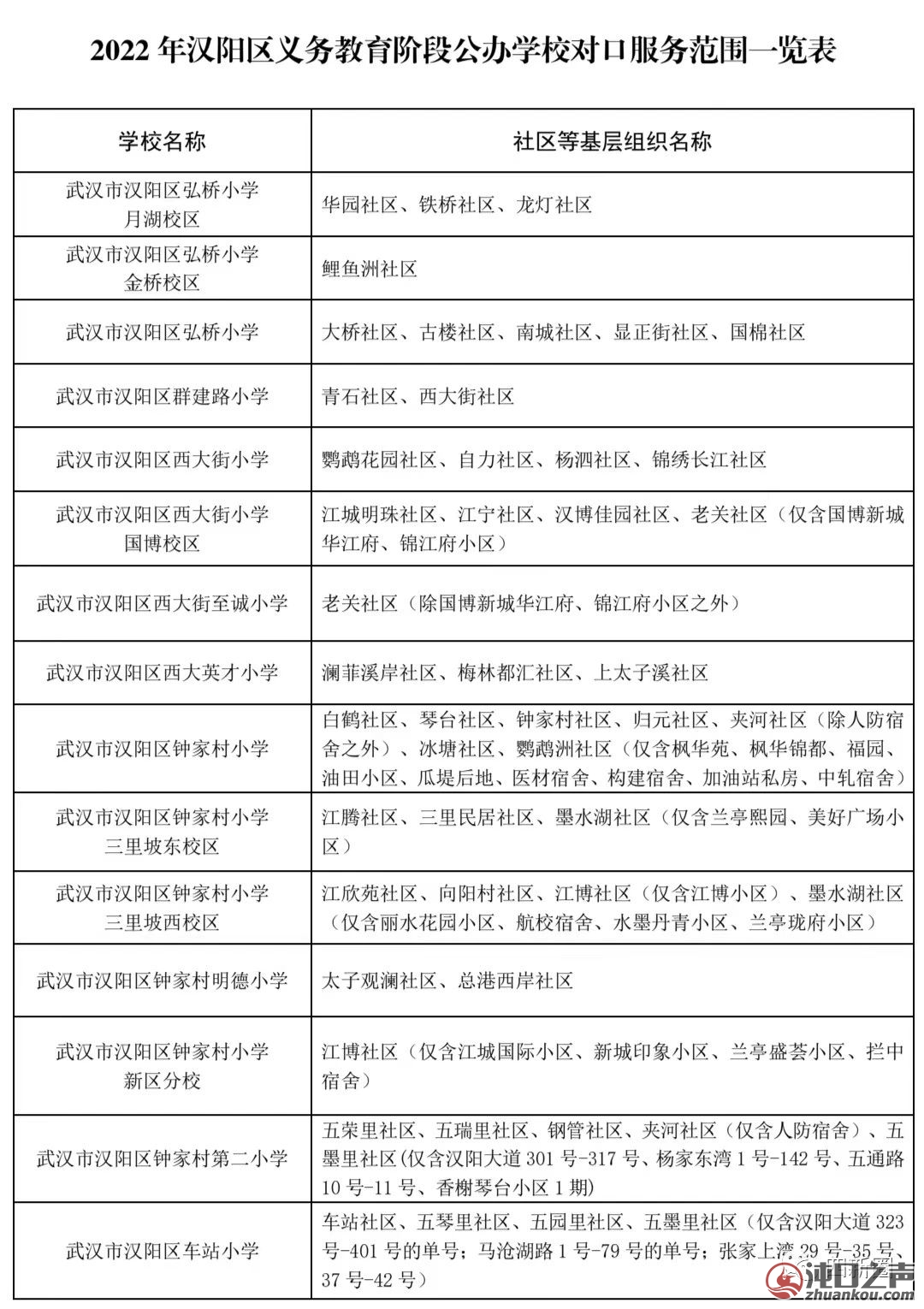
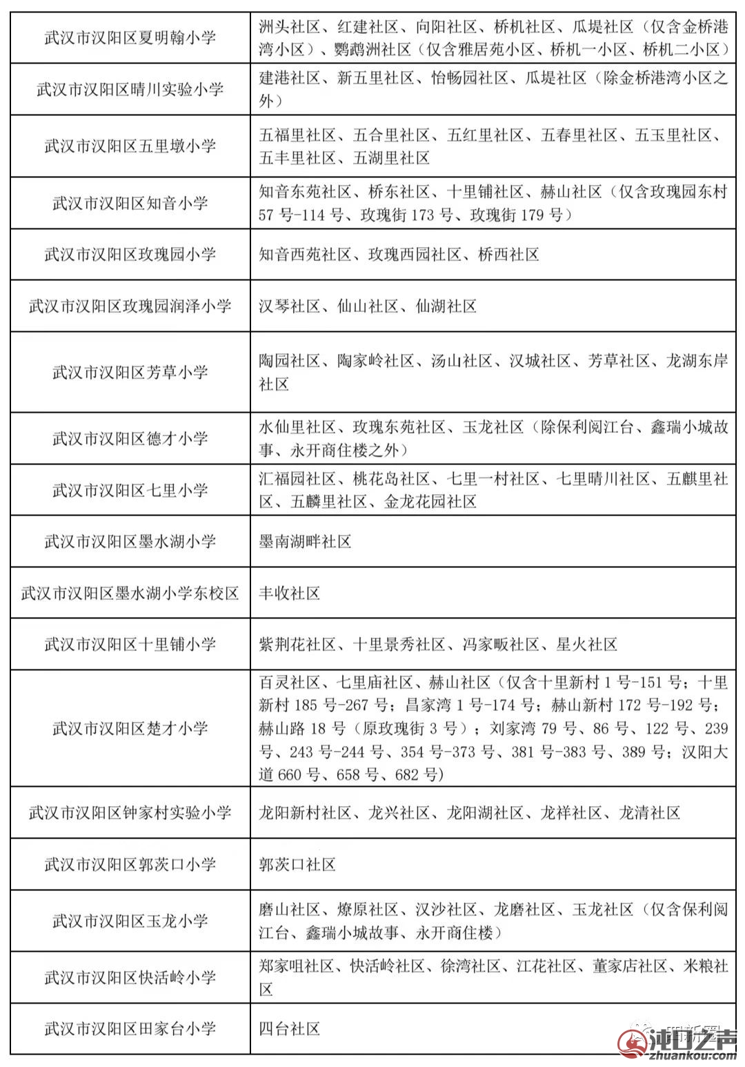
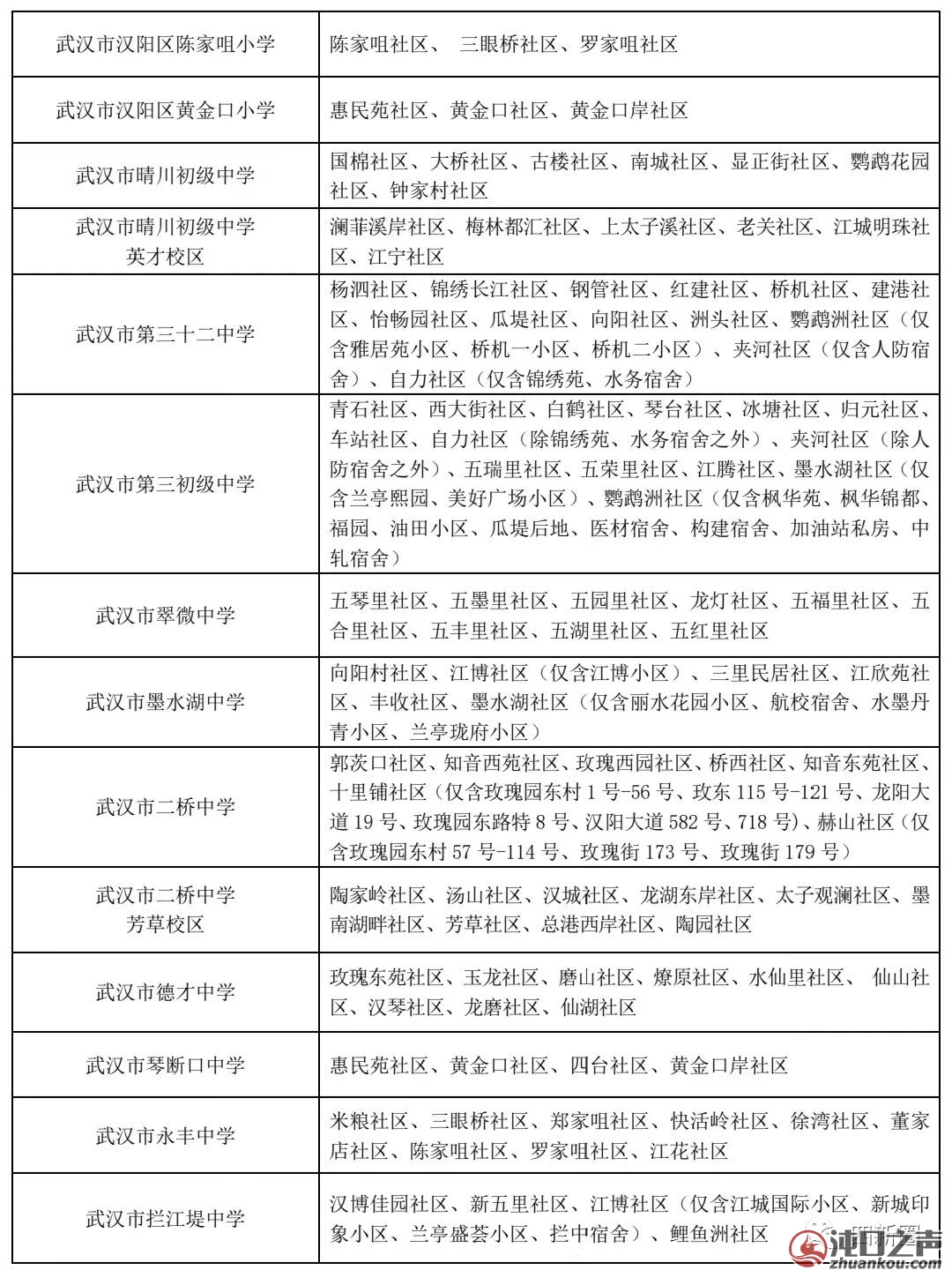
汉阳区学校对口划片范围(附2022年对口划片参考表)
发布于:2023-1-27 20:21 有3888人参与
近日,收到部分家长留言咨询学校对口划片问题,根据以往惯例,每年学校对口范围公布都是在当年5月末,今年也不例外,有部分楼盘可能是在去年年末交付,所以,有些家长还不太清楚楼盘对口小学,在这里重发一遍去年的学校对口划片范围,供各位家长参考,看看自己所在楼盘归属哪个社区管辖以及对口学校。 另外,譬如四新方岛小学这类在今年秋季要上新的学校,具体的招生情况及范围还是要等今年5月公布的划片结果。
|
上一篇:汉阳一健身房跑路?下一篇:汉阳一道路排水工程拟征收路段周






















